《北京市老旧小区改造规划设计指南》系列解读之四丨老旧小区配套设施提升要点
发布者:陈思伽 | 浏览:454 | 发布时间:2025-11-25

序言

居住区公共服务设施配置标准的优化调整,本质是从“规模扩张”向“品质提升”的发展逻辑转变,让未来的居住社区能够更具包容性与韧性,既能承载老龄化社会的养老需求、多孩家庭的育儿压力,也能适配新业态、新经济的发展节奏,实现“设施跟着需求走、服务围着居民转”的治理目标。

张帆

指南配套设施章节编制思路

近年来,城市发展面临多重结构性变化,对居住公共服务设施的配置提出了精准化、动态化、复合化的新要求。对于空间有限、资源有限、资金有限的老旧小区来说,更需要从居民需求、空间效能、政策支持和可持续发展等多维度综合考量,在公共服务设施配套、空间布局、管理模式等方面加强创新,推动老旧小区公共服务设施实现系统性优化升级。

1明确配什么:指标体系动态化与精细化并重

在确保基本公共服务供给的稳定性与适应性基础上,针对新业态、新需求,进一步精细化配置要求,如为满足托育需求可将幼儿园调整为托幼设施、为适应电商发展设置智能快包箱指标、结合商业可持续运营需求明确便民商业设施的最低面积等,填补新兴领域设施配置标准的空白。

2引导怎么配:空间布局复合化与均衡化结合

设施配置以空间布局的复合化与均衡化为核心原则,设施配置指标和要求能够满足设施未来功能整合、资源统筹与动态适配的需求,实现老旧小区公共服务设施高效利用与居民需求的精准匹配,如引导社区综合用房探索“一室多用”、引导社区底商兼容便民服务功能等。

3衔接怎么用:参考国家及北京市设计标准、行业规范、政策文件

指南公共服务设施配置指标的设置以《北京市居住公共服务设施配置指标》为基础,衔接托幼、养老、商业等设施相关标准规范,推动老旧小区设施配置指标与国家/地方标准、行业规范、政策文件的深度融合。


老旧小区公共服务设施配置创新点

1改造方案:多管齐下打造宜居环境

社区基础设施和公共服务涵盖综合服务、物业服务、医疗卫生等多个领域,在老旧小区空间资源允许的前提下,原则上应严格按照《北京市居住公共服务设施配置指标》配建各类设施。结合老旧小区实际发展现状、人口结构和需求特征,参考《城市社区嵌入式服务设施建设工程实施方案》《完整居住社区建设指南》《北京市城市社区嵌入式服务设施建设试点方案》等文件,可结合城市更新相关政策,进一步确定补充设施的规模、路径。确因老旧小区空间资源和场地条件、改扩建条件限制的,应以街道辖区范围或社区为单元,在统筹各项规划要求、建设条件和管理服务需求的基础上,经项目所在区政府采用“一事一议”的方式灵活确定设施配置标准和布局方式。


图片

2社区用房:满足多元生活需求

社区各类用房(综合服务用房、物业用房等)是社区组织开展民主自治、为居民提供公共服务和从事各类社区活动的有效平台和载体,是城乡社区治理体系建设的重要内容。社区用房功能设置包括但不限于社区服务站、文化活动站(综合性文化服务中心)、社区卫生服务站、老年日间照料中心及学龄前儿童日间照料中心(托育所)等。在满足不低于150平方米用房面积的基础上,可根据小区规模、人口密度等差异化制定各类功能模块面积,避免“一刀切”,通过“一室多用、一场多用”等方式,提高社区用房的使用效率。

图片

3托幼一体:解决家庭后顾之忧

《国务院办公厅关于促进3岁以下婴幼儿照护服务发展的指导意见》提出:“鼓励支持有条件的幼儿园开设托班,招收2至3岁的幼儿,为幼儿园延伸发展3岁以下婴幼儿托育服务提供了新的路径引导”。《北京市托育服务体系建设三年行动方案(2023年—2025年)》明确:“可通过幼儿园开设托班、社区办园点转型等方式新增普惠托位不少于3万个;通过建设社区托育点、单位托育点和现有营利性托育机构转普惠机构等方式新增普惠托位不少于3.2万个”。《完整居住社区建设指南》要求:“完整居住社区要为0-3岁婴幼儿提供安全可靠的托育服务,建设1个托儿所,建筑面积不小于200平方米,可以结合社区综合服务站、社区卫生服务站、住宅楼、企事业单位办公楼等建设托儿所等婴幼儿照护服务设施”。《北京市社区嵌入式托育服务设施建设和服务导则(试行)》明确:“社区可结合城市更新老旧小区改造、完整社区建设、15分钟社区生活圈建设和“一刻钟”便民生活圈建设等工作,优化整合社区配建用房公共空间,合理利用拆除腾退用地、闲置低效用地,以及可再利用的园区、楼宇、仓库、集体房屋、商业设施、闲置校(园)舍、机关企事业单位闲置用房等空间资源,将建设社区嵌入式托育服务设施纳入公共服务设施补短板中统筹考虑”。


幼儿园开设托班能够最大限度地提高资源的利用率,在公办或普惠性幼儿园中开设托班这种“托幼一体”的模式可以将相对过剩的学前教育机构的服务能力下沉,通过空间共享、服务延伸、标准统一促进“0-3岁”和“3-6岁”服务供给的有序衔接。老旧小区托育服务设施应在满足北京市居住公共服务设施配置指标的基础上,根据实际情况利用社区综合服务设施解决0岁~2岁婴幼儿入托需求,鼓励和支持有条件的幼儿园开设托班招收2至3岁幼儿,提供托育服务,打造“一刻钟”托育服务圈。

案例

通州区七零九零幼儿园托班改造将原小班教室改造为托班区域,增设适龄设施(如低矮洗手台、安全地垫)。选派教师参加市区托育专项培训,实现0-3岁与3-6岁教育体系衔接。与社区卫生服务中心合作,提供婴幼儿健康筛查服务。

图片

通州区七零九零幼儿园托班改造

图片来源:京报网


4养老驿站:托起幸福晚年生活

社区养老驿站配置可参考《社区养老服务驿站设施设计和服务标准(试行)》《养老服务驿站设施设备配置规范(DB11/T1515-2018)》《北京市社区养老服务驿站管理办法(试行)》(京民养老发〔2020〕171号)等标准规范及管理办法,建筑面积应不低于300平方米,并配套适老化的相关设施。


社区养老服务设施的完善,是适老化社区营造中必不可少的环节,是实现老年人居家养老的重要依托。老旧小区养老驿站设置需以安全、便捷为核心,关注面积与布局、无障碍细节、适老化创新等内容,采取联动小区物业、发展嵌入式机构、提升社区养老驿站等方式推动社区整合各类养老服务资源,利用社区中心、文化图书室、健身广场等现有设施,在健康、文化娱乐等方面为社区养老提供保障。

案例

北京市门头沟区月季园二区社区是典型的“双老”社区:老龄人口比例高,老旧楼房没物业。缺少养老服务、物业管理缺位是困扰居民的两大难题。为此,属地大峪街道探索“养老+物业”模式,建立同时服务老年人和老旧小区的养老驿站。养老驿站不仅有老年餐桌、日间照料、巡查探访等养老服务,还担负起小区内滴漏维修、公共设施维护等职责。

图片

居民在老年食堂咨询用餐服务

资料来源:北京民政


5便民商业:满足日常消费需求

《北京培育建设国际消费中心城市2024年工作要点》提出:“要营造城市消费新场景,激发社区商业活力,在全市建设一批布局合理、业态丰富、智慧便捷的一刻钟便民生活圈”。《关于进一步促进首都便民商业发展的若干措施》提出:“支持利用社区底商、闲置厂房、疏解腾退空间等资源,通过‘政府引导、企业运作、市场化运营’模式,建设‘小而精、小而美’的嵌入式便民商业网点”。随着人们生活水平提高,社区消费需求的多样化、品质化水平逐渐提高,社区商业逐步向规范化、连锁化、品牌化经营转变。社区商业综合体逐渐成为便民生活圈的重要发展方向,老旧小区改造应积极提供服务全龄、全时需求,有温度、有品质、有特色的基层商业空间。


老旧小区便民商业设施应每处建筑面积不宜小于100㎡,应允许根据居民消费调研结果动态调整业态组合(如老龄化社区增加助餐、护理用品销售等业态,年轻家庭聚集社区增设亲子体验、宠物服务等设施)。利用疏解腾退的低效空间建设社区商业综合体,集中配置菜市场(或生鲜超市)、早餐店、理发店、洗衣店等基础业态,可同步预留20%~30%弹性空间适应消费升级需求。盘活社区底商、地下空间、首层架空层等存量空间,引入品牌连锁便利店、社区食堂、智能生鲜柜等“微利可持续”业态,鼓励“一店多能”(如便利店叠加快递代收、家政预约等服务)。

案例

小而美的社区商业综合体正蓬勃发展。在丰台区石榴庄,2024年开业的光彩里·生活港将有些老旧的社区商业楼整修一新,引入品牌超市和星巴克、茶百道、紫光园等连锁餐饮,还定时开展主题市集等消费活动;在朝阳区垡头,同样在2024年开门迎客的合憬荟,引入此前区域内没有的呷哺呷哺、麦当劳、吉野家等近40家品牌连锁店,还为周边10余万居民提供亲子家庭娱乐休闲场所;在昌平区城南街道,昔日的背街小巷升级成了一条商铺林立的“昌盛小街”商业街,春节假期里,非遗展示、民俗文化、年货物品挤进小街,升腾起浓浓的烟火气。

图片图片

石榴庄光彩里·生活港(左) 

团结新里潮FUN街区的咖啡店(右)

资料来源:北京日报


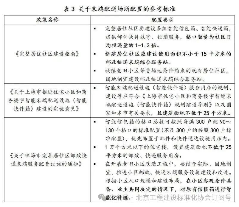
6末端配送:紧跟时代物流需求

《北京市有效降低全社会物流成本实施方案》明确:“更好支持末端配送。鼓励设置楼宇配送中心,实现统一收货和配送,提供端到端服务”。智能末端配送设施(智能快件箱)服务用房的规划、建设等应符合《快递营业场所设计基本要求》等国家和北京市有关要求,设置快递服务站和智能信包箱等快递物流服务设施,快递服务站每处建筑面积应为20㎡~30㎡。


末端配送场所属于公共服务设施,用于设置智能末端配送设施的公共服务场所(包括服务用房和服务场地等)应向住户和使用企业开放。有条件的老旧小区,应将智能末端配送场所纳入完整社区建设或老旧小区更新改造内容,通过城市更新方式合理设置智能末端配送场所。

图片

团标原文

6.3 完善配套设施

6.3.1 老旧小区改造方案制定宜通过改造、置换、补建等方式,完善社区基础设施和公共服务设施,创造宜居的社区空间环境。社区基础设施和公共服务应包括综合服务、物业服务、医疗卫生、社会福利、基础教育、便民商业、物流配送、垃圾收集、文化设施、体育设施等内容。


6.3.2 综合服务用房每处面积不宜小于150㎡,应包括老年人和儿童活动室、室内文化活动室、室内健身活动室和便民食堂等。


6.3.3 物业服务用房每处面积不宜小于150㎡,应包括业委会办公用房、值班值守人员用房、物业管理办公用房、物业管理项目档案资料室、维修、绿化、保洁、保安、库房值班室、卫生间等。


6.3.4 社区卫生服务站每处面积不宜小于350㎡,可独立或依附其他服务设施统筹建设,宜安排在建筑首层,有独立出入口,能够提供预防、医疗、计生等基础医疗卫生服务,并应制定平急转换方案。


6.3.5 养老服务驿站每处面积不宜小于300㎡;选址应尽可能满足交通便利、环境安静、日照充足、符合卫生和环保要求,宜与医疗卫生设施邻近设置,宜与残疾人设施邻近或合并设置。


6.3.6 托幼设施增补应符合以下要求:

1 宜因地制宜增加托育设施,满足2岁~3岁婴幼儿入托需求;

2 宜将幼儿园调整为托幼设施,接收2岁~6岁婴幼儿和儿童;

3 宜根据实际情况利用社区综合服务设施解决0岁~2岁婴幼儿入托需求。


6.3.7 便民商业设施每处建筑面积不宜小于100㎡,服务内容宜包括便民菜店和便利店等小型商服,满足蔬菜、肉类、主副食、日常简易生活用品的日常采购,以及提供餐厅、理发、洗衣、修理等日常商业服务;可集中布置在社区商业服务中心,或沿街配建形成居民便于使用的商业店铺。


6.3.8 末端配送场所设置应符合以下要求:

1 应设置快递服务站和智能信包箱等快递物流服务设施;

2 快递服务站每处建筑面积应为20㎡~30㎡。


6.3.9 垃圾分类收集设施宜结合老旧小区出入口、道路交通流线、公共空间布局合理设置,并符合以下要求:

1 应包括生活垃圾收集点、废旧衣物收集箱、建筑垃圾与大件垃圾堆放点;

2 设置点位应便于居民投放、收集作业,兼顾安全卫生;

3 有条件的老旧小区宜实施生活垃圾就地消纳。

作者单位:北京市城市规划设计研究院