《北京市老旧小区改造规划设计指南》系列解读之三丨老旧小区公共空间改造提升路径探索
发布者:王振茂 | 浏览:114 | 发布时间:2025-11-25

序言

老旧小区的建筑布局绝大多数都没有重新调整的机会,而公共空间是布局优化、品质提升的主战场。大部分现状老旧小区公共空间设施陈旧、功能缺失、布局不合理等问题凸显,几乎所有老旧小区都有停车与绿地的资源分配之争,难以满足居民日益增长的生活需求。作为居民日常交流和休闲活动的重要场所,公共空间对增进邻里互动、促进社区和谐起着不可替代的作用,直接影响居民的生活质量与社区凝聚力。因此,优化老旧小区公共空间,成为了城市更新和老旧小区改造中重塑社区活力的关键切入点。

                                                                                                                                                                                                                              张帆

一、北京老旧小区公共空间特点

北京的老旧小区按照年代的不同,空间布局形态和公共空间设施也有所差异。50年代的小区以百万庄为例,建筑高度3-4层,围合式布局,公共空间沿宅间路展开,无集中的大型绿地空间,座椅、健身器材、儿童活动场地、体育运动场地等较为缺乏;60年代的小区以龙潭北里为例,建筑高度5-6层,行列式布局,两排楼之间形成小型庭院空间,有座椅、棋牌桌、健身器材、小型活动场地等,但缺乏儿童活动场地和体育运动场地;80年代的小区以塔院小区为例,有6层的板楼,也有20层的塔楼,是混合式布局形式,局部形成了集中的公共空间,内部设施相对完善,有健身设施、运动场地、儿童设施、公共活动空间等;90年代的老旧小区以华清嘉园为例,建筑层数主要为16-21层,为高层塔楼的点群式布局形式,公共空间较为丰富,形成了立体化、多层次的空间设计,有体育运动场地、儿童活动场地、无障碍设施、空中连廊、绿化景观等。从上述案例分析来看,随着年代的推移,小区的建筑层数逐渐增高,公共空间尺度也逐渐变大,内部设施也越来越完善(表1)。北京的老旧小区除了儿童活动场地、运动球场、无障碍设施等较为缺乏外,公共空间内设施老旧、空间布局不合理等问题较为突出,设施和场地的统筹安排及日照通风的考量也相对不足。

表1 不同年代典型老旧小区公共空间设施类型一览表

图片


二、标准编制思路

近年来,人民群众对社区公共空间的品质追求日益提升,考虑到目前北京老旧小区公共空间整体规模相对较大,相较于建筑楼本体更新改造更具实施可行性的特点,在《北京市老旧小区改造规划设计指南》中,课题组将公共空间优化的研究重点聚焦在了公共空间与住宅的布局互动、设施与场地的统筹安排、提升日照舒适度、改善风环境以及无障碍改造等方面。在日照和通风研究时,创新性地结合北京的日照通风情况,采用典型小区案例和标准模块模拟的方式,提出社区公共空间优化的建议。最终发布的指南仅将最为凝练的部分结论纳入到了条文中,现将相对完善的研究过程和结论进行展示说明。

三、典型老旧小区的日照通风模拟分析

研究选取百万庄小区、龙潭北里小区、塔院小区、华清家园小区等不同年代建成的老旧小区开展日照与通风模拟,分析其冬季不同日照时数和通风风速覆盖的区域。

1百万庄小区

日照方面,百万庄小区的住宅建筑高度约9-12米,南北方向建筑间距约为12-18米,围合式住宅排布紧密,导致宅间公共空间日照时数较少,宅间公共空间大部分处于日照阴影区。通风方面,由于建筑间距较小,宅间公共空间风速大多在1.5m/s,大多处于微风区和无风区,随着楼高和间距变大,风速也逐渐变大,北侧13层的办公两侧区域风速在5m/s以上,形成了风口。(图1)

图片


2龙潭北里小区

日照方面,龙潭北里小区住宅建筑高度约15-18米,南北方向建筑间距约为27-30米,多栋行列式的板楼产生了群体日照阴影,导致宅间公共空间日照时数相对较少,除小区边缘的部分空间外,宅间公共空间大部分处于日照阴影区。通风方面,小区多数处于微风区,局部宅间公共空间的风速达到了2m/s,北侧3层学校虽然高度较低,但与周边的住宅间形成了较为明显的通风廊道,风速达到了3.6m/s。(图2)

图片

图2 龙潭北里小区日照通风模拟分析图



3塔院小区

日照方面,塔院小区行列式住宅高度约18米,南北向间距约为30米,宅间公共空间多处于日照阴影区;塔式住宅高度约60米,南北向间距约为55米,小区内形成的集中绿地多属光照充沛区。通风方面,组团内部多为微风区和无风区,中央的带状公共空间使小区内部形成南北向的通风廊道,风速达到5m/s以上,北侧高层塔楼两侧形成明显的风口。(图3)

图片

图3 塔院小区日照通风模拟分析图



4华清嘉园小区

日照方面,华清嘉园小区住宅建筑高度约45-60米,南北向建筑间距约为30-110米,较宽的间距使得宅间公共空间日照情况较好。通风方面,北侧高层塔楼间最大风速接近7m/s,形成了较为强烈的风口,北侧沿街底商的围合一定程度上降低了风速,小区内部风速约3.5m/s左右,多处于微风区。(图4)

图片

图4 华清嘉园小区日照通风模拟分析图

综上,日照方面,点群式布局和混合式布局中,塔楼住宅周边的日照条件相对较好,行列式和围合式布局宅间公共空间的日照时数则相对较少;通风方面,围合式布局组团内的风速相对较小,当北侧布置高层塔楼时,容易在楼间形成风口,当北侧设置底商时可一定程度降低内部的风速。

四、典型老旧小区标准模块的日照通风模拟分析

在典型小区案例模拟基础上,课题组以200×200m为标准模块,构建了围合式、行列式、混合式、点群式四种典型模型(图5),并对其日照、通风进行模拟(图6),形成不同日照和通风条件覆盖的公共空间区域,为不同类型设施和场地的安排提供理论依据。其中,日照时长2小时以下(含2小时)为阴影区,日照时长2-4小时(含4小时)为光影交错区,日照时长4小时以上的区域设定为阳光充沛区;风速1.5m/s以下(含1.5m/s)的区域设定为无风区,风速1.5-3.3m/s(含3.3m/s)为微风区,风速3.3m/s以上为风口、风道区(图7)。通过将日照、通风模拟叠合分析,整体形成了九类分区(A1、A2、A3、B1、B2、B3、C1、C2、C3)(图8)。

1围合式小区

A1位于建筑南侧相对开阔的区域;B1位于建筑山墙间靠北的区域;C1位于建筑正北侧及“L”型转角处;A2位于小区北侧建筑山墙间;B2位于小区内部建筑山墙间;C2位于建筑北侧靠近山墙的区域;A3几乎没有,仅在小区东北角及西北角建筑转角处;B3和C3几乎没有。

2行列式小区

A1位于建筑南侧相对开阔的区域;B1位于建筑山墙间靠北的区域;C1位于建筑正北侧;A2位于小区北侧建筑山墙间;B2位于小区北侧建筑山墙间;C2位于小区北侧建筑及内部局部建筑北侧;A3和B3几乎没有,仅在小区北侧建筑山墙间;C3几乎没有。

3混合式小区

A1位于建筑南侧相对开阔的区域及小区中心开阔的区域;B1位于建筑北侧东西两侧边缘的区域;C1位于建筑正北侧;A2位于建筑山墙间;B2位于建筑山墙间局部区域;C2位于小区内局部建筑的正北侧;A3位于小区北侧建筑山墙间及小区东北、西北角;B3几乎没有,仅在小区北侧建筑山墙间及东北角、西北角;C3几乎没有。

4点群式小区

A1位于建筑南侧相对开阔的区域;B1位于建筑北侧相对开阔的区域;C1位于建筑正北侧;A2位于小区北侧建筑山墙间及小区东西两侧局部区域;B2位于建筑正北侧;C2位于建筑北侧;A3位于小区北侧建筑山墙间;B3位于小区北侧建筑山墙间及小区内部局部建筑东北角、西北角;C3位于小区内部局部建筑东北、西北角。

图片

图5 老旧小区典型模型示意图



图片

图6 老旧小区典型模型日照通风模拟图


图片

图7 老旧小区典型模型日照通风模拟分区图


图片

图8 老旧小区典型模型日照通风分区叠合图



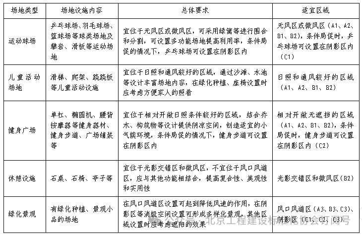
五、基于日照通风模拟分析的各类空间和设施布局优化策略

在标准模块日照和通风分析的基础上,课题组结合运动球场、儿童活动场地、健身广场、休憩设施和绿化景观五类空间和设施对光和风的敏感度,分别提出了布局优化的策略(表2)。针对日照的影响,一方面需要利用好光影交错的区域,设置活动量大、光敏感度高的设施场地,如体育活动空间、休憩设施等;另一方面还需要规避强日照和阴影区带来的消极影响,通过增加绿化、构筑物等起到遮阳避日的作用,利用色彩、景观等美化阴暗空间。针对通风的影响,则主要是避免将易扬尘、风敏感度高的设施场地设置在风口区域,为降低强风带来的不适,还可以通过周边种植绿植等方式降低风速。此部分内容以凝练的条文形式已纳入到指南的6.4条款中,并在条文说明中有详尽的解释,以期为北京老旧小区公共空间的改造提供一定支撑。

表2 老旧小区公共空间五类设施布局优化一览表


图片


【指南原文】


6.4.1 老旧小区公共空间优化应依托改造过程中挖掘的空间资源,考虑多样化生活需求和日照、通风等物理因素,优化功能分区、提升使用效率、完善无障碍环境、丰富景观绿化。


6.4.2 老旧小区公共空间优化应结合住宅布局特点,并符合以下要求:

1 应综合考虑日照、通风等条件,避免噪声、空气污染等不利影响,减少对周边住宅的干扰;

2 公共空间宜满足弹性使用需求,提升互动性和安全性;

3 活动空间和休憩空间可相邻设置,通过小品、植物等实现动静分区。


6.4.3 老旧小区公共空间优化可将功能相关的设施和场地统筹安排,并符合以下要求:

1 文化活动场地与社区公共服务设施宜结合设置,提升便利性;

2 儿童活动场地与老年设施宜毗邻设置,提升趣味性;

3 各类运动场地宜复合设置,形成多功能运动场地,提升各类活动联动性。


6.4.4 老旧小区公共空间优化宜提升日照舒适度,并符合以下要求:

1 体育活动空间及休憩设施宜设置在日照条件较好的位置,保证冬季阳光照射;

2 可通过设置高大落叶乔木、藤架等构筑物加强夏季遮荫;

3 日照遮挡严重的阴影区域可通过绿植美化提升,或使用明亮的色彩提升空间的明亮度和开阔感。


6.4.5 老旧小区公共空间优化宜根据出入口情况,通过设置小品、植物等改善风环境,并符合以下要求:

1 体育活动空间宜设置在通风条件较好的位置,但要避免设于风口、风道区域;

2 对风环境要求较高的运动球场周边可通过种植降低风影响;

沙坑游乐区域宜远离风口、风道区,避免起风扬沙影响环境。

 

全文详见 :

https://www.ttbz.org.cn/StandardManage/Detail/134893/

结语

老旧小区公共空间利用的优化提升,不仅是对城市肌理的修缮,更是对居民生活品质的重塑,它承载着邻里温情,关乎民生福祉,是城市可持续发展的关键一环。将日照、通风等的影响因素纳入到公共空间优化的范畴,不仅可以改善住区的微气候环境,还可以提升居住环境的宜居性与舒适度。这不仅是一次空间形态的更新,更是以“阳光与清风”为笔,在城市版图上书写出民生温度与美好生活的新画卷。

作者单位:北规院弘都规划建筑设计研究院有限公司